您当前所在位置: 首页 > 试点领域 > 教育领域 > 基本信息 > 教育概况

安阳市2025年下半年中小学教师资格认定公告
来源:教育局 时间:2025-10-17 10:00

字体大小[ ] 打印

分享:

根据《河南省教师资格认定指导中心关于做好2025年教师资格制度实施工作的通知》(豫教资〔2025〕2号)工作部署,结合我市实际情况,现将安阳市2025年下半年中小学(含幼儿园)教师资格认定工作有关事项公告如下:


一、认定对象


(一)未达到国家法定退休年龄,户籍所在地、居住地(须持有效期内当地居住证)、就读学校所在地(仅限在读研究生和在读专升本学生)在安阳市的中国公民。

(二)驻安部队现役军人和现役武警。

(三)港澳台居民持港澳台居民居住证可在内地(大陆)居住所在地申请参加中小学教师资格考试和认定中小学教师资格;港澳居民持港澳居民来往内地通行证、台湾居民持五年有效期台湾居民来往大陆通行证可在内地(大陆)申请参加中小学教师资格考试,在考试所在地认定中小学教师资格。申请认定教师资格的学历及其他条件、程序要求与内地(大陆)申请人相同。


二、认定条件


(一)思想品德条件:自觉遵守宪法和法律,热爱教育事业,能够履行《中华人民共和国教师法》规定的义务,遵守教师职业道德。

(二)学历条件:应当具备《中华人民共和国教师法》规定的相应学历,具体如下:申请幼儿园教师资格的,应当具备幼儿师范学校毕业及以上学历;申请小学教师资格的,应当具备中等师范学校毕业及其以上学历;申请初级中学教师资格的,应当具备高等师范专科学校或者其他大学专科毕业及其以上学历;申请高级中学和中等职业学校(文化课、专业课)教师资格的,应当具备高等师范院校本科或者其他大学本科毕业及其以上学历;申请中等职业学校实习指导教师资格的,应当具备中等职业学校毕业及其以上学历,并具有相当助理工程师及以上专业技术职务或者中级及以上工人技术等级。

(三)符合下列教育教学条件之一:

1.参加中小学教师资格考试并取得《中小学教师资格考试合格证明》且在规定有效期内。根据《退役军人事务部 教育部 人力资源社会保障部关于促进优秀退役军人到中小学任教的意见》(退役军人部发〔2022〕46号),退役军人在服役前1年内取得的中小学教师资格考试合格证明可延长2年有效期。

2.符合免试认定条件的教育类研究生和师范生,需取得《师范生教师职业能力证书》且在有效期内。

3.2015年(含)之前入学的全日制普通院校师范生和全日制教育硕士,可按《河南省教育厅关于印发<河南省中小学教师资格考试和定期注册制度改革实施方案(试行)>的通知》(教人〔2015〕501号)规定执行,申请认定与所学专业相对应的教师资格。

(四)普通话条件:普通话水平应当达到国家语言文字工作委员会颁布的《普通话水平测试等级标准》二级乙等及以上标准(语文任教学科,要求普通话水平应达到二级甲等及以上标准)。

(五)体检条件:符合《河南省教师资格申请人员体格检查标准》,体检合格(可从河南省教师资格网http://jyt.henan.gov.cn/jszg/查询)。

(六)从业禁止查询:认定过程中,根据《最高人民检察院 教育部 公安部关于建立教职员工准入查询性侵违法犯罪信息制度的意见》(高检发〔2020〕14号),认定机构将对申请人的性侵违法犯罪信息进行核查,对经准入查询发现有性侵违法犯罪信息的,不予认定。

(七)无犯罪记录:内地(大陆)申请人的无犯罪记录证明由教师资格认定机构到公安机关统一核查。港澳台居民的无犯罪记录证明由申请人自行到香港特别行政区、澳门特别行政区和台湾地区的有关部门开具。香港、澳门申请人需教育行政部门协助提供函件的,与河南省教育厅教师工作处联系出具。

依据《教师资格条例》规定,弄虚作假、骗取教师资格的,由县级以上人民政府教育行政部门撤销其教师资格,自撤销之日起5年内不得重新申请认定教师资格。受到剥夺政治权利或者故意犯罪受到有期徒刑以上刑事处罚的,丧失教师资格,不能申请认定教师资格。


三、认定机构


1.幼儿园、小学和初级中学教师资格,由申请人的户籍所在地、居住地、就读学校所在地或部队驻地的县(市、区)级教育行政部门认定;

2.高级中学、中等职业学校、中等职业学校实习指导教师资格,由安阳市教育局认定。


图片




四、认定流程和时间


网上报名--体检(指定医院)--认定机构网审--认定结论--领取证书

(一)网上报名

全市2025年下半年认定网上报名时间为2025年10月20日8:00至10月31日17:00。

符合条件的申请人可在报名期限内登录中国教师资格网(www.jszg.edu.cn)报名。申请人在网站首页点击“网上办事”,然后点击“教师资格认定—在线办理”后按照系统提示进行身份注册,填报并提交申请信息。

“请选择考试形式”一栏中,有三种形式供选择:

1.参加国家统一考试取得《中小学教师资格考试合格证明》的申请人应选择“国家统一考试”;

2.取得《师范生教师职业能力证书》的申请人应选择“免试认定改革人员”;

3.2015年(含)之前入学的全日制普通院校师范生和全日制教育硕士申请应选择“非国家统一考试(含免考)”。

申请人须在报名时上传认定材料,如需修改上传材料,完成报名后,点击“教师资格认定信息”栏目旁的“查询报名信息”按钮,通过修改报名信息重新上传相关认定材料。

申请人完成网上报名工作后,中国教师资格网显示认定状态为“网报待确认”,此状态一直持续到网上审核阶段。

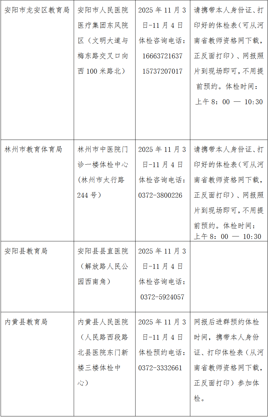
(二)体检

申请人完成网报后,按规定时间到各认定机构指定的医院参加体检。体检结论由医院统一报送各认定机构,无需申请人再去医院领取。(注:未在指定医院参加体检者,体检结果不予认可)

体检要求:所有体检人员早7:30,空腹,持本人身份证和贴网报照片的《河南省教师资格申请人员体检表》(正反面打印)到指定医院体检,10点以后不再体检。



图片
图片
图片



(三)网上审核

网上审核时间:2025年11月6日-11月12日

(申请人在审核时间段内请务必关注自己的账号是否有留言,并在审核时间段内根据认定机构留言及时修改信息,逾期未按要求修改,不予认定)

各县(市、区)认定机构根据网上比对结果、上传照片是否符合要求、体检是否合格等信息做出申请人是否通过审核的结论。

1.中国教师资格网认定状态显示为“待认定审批”的申请人,无需到现场提交材料;

2.认定状态为“网报待确认”的,申请人点击“查询报名信息”查看右侧红色字体“有留言”,按照认定机构要求修改或补充认定材料,无需现场审核。

到各认定机构现场审核的情形:

1.2015年(含)之前入学的全日制普通院校师范生和全日制教育硕士;

2.申请中等职业学校实习指导教师资格的申请人。

其他申请人无需现场确认。

申请人务必关注中国教师资格网,查询自己符合的办理情形及认定状态。

(四)认定结论

 各教师资格认定机构在受理申请期限终止之日起30个工作日内,作出是否认定教师资格的结论。网上审核后中国教师资格网认定状态显示为“待认定审批”的申请人,表示审核通过,认定合格。 

(五)发放证书和教师资格认定申请表

1.邮寄:推荐申请人在网报时选择邮寄,邮寄资料为教师资格证书和教师资格认定申请表各一份。

2.现场领取:2025年12月12日(申请人持本人身份证到各认定机构指定地点领取)

图片

特别提示:《教师资格认定申请表》是取得教师资格证书唯一法定凭证,申请人领取后,请尽快递交给本人人事档案所在的管理部门,归入本人人事档案。


五、网上报名需提交上传的材料


(一)有效期内的二代身份证原件。

(二)户籍材料或居住证等原件:

1.在户籍所在地申请的,需提供申请人《居民户口簿》原件首页及本人页。

2.在居住地申请的,需提供有效期内的居住证原件;

3.在就读学校所在地申请的在读研究生和在读专升本学生,需提供注册信息完整的学生证原件;

4.驻安部队现役军人和现役武警应提供所属部队或单位组织人事部门出具的人事关系证明,证明应明示申请人服役所在地;

5.在我市居住的港澳台居民应提供居住地为我市的港澳台居民居住证;在我市参加中小学教师资格考试成绩合格的港澳台居民,应提供港澳台居住证或港澳居民来往内地通行证、五年有效期台湾居民来往大陆通行证。

(三)学历证书原件

1.在网上报名阶段,学历信息经由系统比对核验成功的,无需提供毕业证书原件;学历信息比对不成功的,应当提供毕业证书原件和《教育部学历证书电子注册备案表》或《中国高等教育学历认证报告》。

2.港澳台或国外学历应提供毕业证书原件和教育部留学服务中心出具的学历学位认证书原件。

3.普通高校全日制在读研究生或专升本学生报名时,对于“是否在校生”选项,应选择“非应届在读研究生或专升本学生”,可在认定报名中同步学籍信息,并在“个人信息中心”添加已经取得的学历和学位信息,按照已取得的学历认定教师资格。

4.幼师、中师等中职学历须提交中等职业教育学历认证报告(河南省内中职毕业生可在河南政务服务网www.hnzwfw.gov.cn在线申请)。

(四)普通话水平测试等级证书原件。根据《河南省教育厅办公室关于贯彻落实<普通话水平测试管理规定>的通知》(教社语函〔2022〕20号),网上查询的测试成绩与纸质证书具有同等效力。人工测试可通过河南省政务服务网(https://www.hnzwfw.gov.cn/)或河南省教育厅官方网站(http://jyt.henan.gov.cn/)查询测试成绩;机辅测试可通过国家政务服务平台(http://gjzwfw.www.gov.cn/)查询测试成绩。网上验证不通过的需提交普通话水平测试等级证书原件或成绩查询截图。

(五)需提供下列材料之一:

1.《中小学教师资格考试合格证明》须由中国教师资格网报名系统比对核验通过。

2.符合免试认定的教育类研究生和师范生的《师范生教师职业能力证书》须由中国教师资格网报名系统比对核验通过。申请认定的资格种类和任教学科,需与《师范生教师职业能力证书》上的任教学段和任教学科相同。

3.2015年(含)之前入学的全日制普通院校师范类毕业生,如毕业证书中无明确标注“师范”字样,需提供由毕业院校验印的个人在校期间全部所学课程成绩单(有必修科目教育学、教育心理学的考试和教育实习合格成绩),并另提供以下证明材料:

(1)毕业学校上级教育主管部门下达的当年入学时的专业招生计划文件复印件,标明本专业为全日制师范类专业(加盖毕业学校相关部门公章)。

(2)带有申请人姓名和专业的当年全日制师范生录取审批名册复印件(需有师范专业标注,加盖毕业学校相关部门公章)。

(六)申请中等职业学校实习指导教师资格的,还需提供相当助理工程师及以上专业技术职务的职称证书原件或中级及以上工人技术等级的资格证书原件。

(七)港澳台居民需提交由香港特别行政区、澳门特别行政区和台湾地区有关部门开具的无犯罪记录证明。如有需要,申请人可提前通过当地认定机构向河南省教育厅教师工作处申请开具相关函件。


六、其他注意事项


(一)请申请人按各认定机构规定时间、地点和要求进行网上申报、参加体检、现场审核。申请人可在网上报名阶段登录网上报名系统,对信息进行修改。因错过申报时间、选错认定机构、申报信息有误或提交材料不全等原因未在规定时间内完成的,认定机构将无法受理,责任由申请人本人承担。

(二)申请人应在个人承诺书中做出真实无误的承诺,如承诺与事实不符,属于弄虚作假、骗取教师资格行为。申请人应如实提交相关材料,否则将依据国家相关法律法规进行处罚。

(三)根据国家有关规定,同一申请人在同一年内只能申请一种教师资格。

(四)其他未尽事宜详见各认定机构网站发布的通知公告。


责任编辑:教育局

扫一扫在手机打开当前页