2026安阳马拉松赛将于2026年3月22日在我市举行,为保障比赛活动顺利进行,确保赛事交通安全畅通,根据《中华人民共和国道路交通安全法》第三十九条之规定,公安机关交通管理部门将在比赛活动期间,对部分道路实施临时交通管制。具体如下:

全程马拉松路线:海河大道(起点)——中华路(向北)——文昌大道(向东)——朝阳路(向北)——文明大道(向西)——中华路(向北)——文峰大道(向东)——朝阳路(向北)——人民大道(向西)——东风路(向南)——文峰北路(向西)——文峰南路(向东)——东风路(向南)——文明大道(向西)——钢花路(向南)——折返点1(钢花路文昌大道)——钢花路(向北)——文明大道(向西)——折返点2(钢花路文明大道西口)——文明大道(向东)——钢花路(向北)——折返点3(钢花路安钢大道)——钢花路(向南)——文峰大道(向东)——铁西路(向北)——安钢大道(向东)——彰德路(向北)——洹滨北路(向西)——纱厂路(向西)——殷墟博物馆(终点)。
半程马拉松路线:海河大道(起点)——中华路(向北)——文昌大道(向东)——朝阳路(向北)——文明大道(向西)——中华路(向北)——文峰大道(向东)——朝阳路(向北)——人民大道(向西)——东风路(向南)——黄河大道(向东)——中华路(向北)——海河大道(终点)。



2026年安阳马拉松交通管制时间:
2026年3月22日6时至比赛结束,对比赛路线路段双向实施临时交通管制。
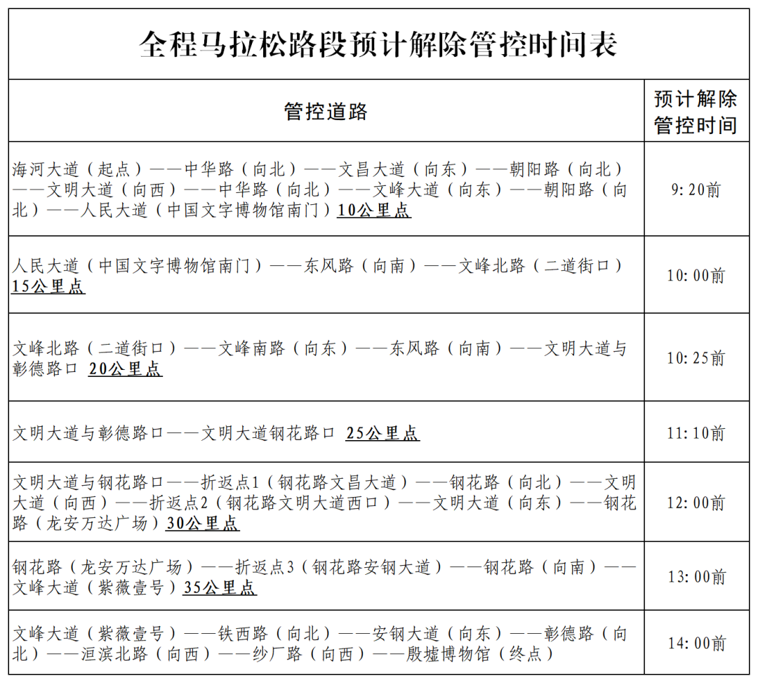
临时交通管制期间,将视比赛进程提前或延后,分段解除临时交通管制。
交通管制范围和措施:
(一)比赛路段沿线及进出口为交通管制路段,道路内禁止机动车、电动三(四)轮车、非机动车、行人通行。
(二)临时交通管制期间,将对赛道沿线横穿或可驶入赛道的各条道路向外辐射一个路口实施分流,禁止一切车辆(含各类机动车、电动三(四)轮车、非机动车)向赛道方向行驶,请车辆在分流点配合绕行。
(三)特许通行。在上述路段范围内,除持有马拉松赛事组核发的赛事专用车证的车辆外,禁止其他社会车辆通行。
(四)管制区域内车辆绕行。比赛沿线单位和居民请提前安排好出行时间、绕行路线,以免影响正常交通。
(五)请比赛沿线单位和沿线小区居民对赛事给予理解和支持,请沿线单位和广大市民提前做好出行安排,配合马拉松赛事工作。
特此通告
安阳市公安局交通管理支队
2026年3月19日